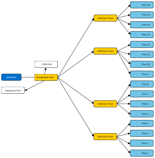
Hub Architecture
Below is a diagram of the internal architecture for the ThunderSync4-C16.
|
|
Fig | Description |
|---|---|---|
| 1 | This is the external physical port number | |
| 2 | This is present if this component is connected to an internal hub, if it is present the number represents the port number on the internal hub |
| Background colour | Description |
|---|---|
| An External physical port you can connect a USB device to | |
| The Host port that you will connect the host computer to | |
| An Internal hub which can then connect to external ports or other internal components | |
| Any other components which includes expansion ports and internal chips |